Ir direto para menu de acessibilidade.

GTranslate - Tradução do site

ptenfrdeitesth

Opções de acessibilidade

Você está aqui: Página inicial > Avaliação e Correição
Início do conteúdo da página

Coordenação de Avaliação e Correição (CAC)

Publicado: Quarta, 18 de Setembro de 2019, 11h29 | Última atualização em Sexta, 01 de Agosto de 2025, 09h25

SINDICÂNCIAS

 

O que é a Sindicância Investigativa-SINVE?

  • Conforme o art. 19 e parágrafo único da Instrução Normativa (IN) nº 14/2018/CGU, a SINVE constitui procedimento de caráter preparatório, destinado a investigar falta disciplinar praticada por servidor ou empregado público federal, quando a complexidade ou os indícios de autoria ou materialidade não justificarem a instauração imediata de procedimento disciplinar acusatório. Da SINVE não poderá resultar aplicação de penalidade, sendo prescindível a observância aos princípios do contraditório e da ampla defesa. 

 

Abaixo você encontrará os seguinte fluxogramas e modelos para atuação em Sindicâncias: (role para baixo)

 

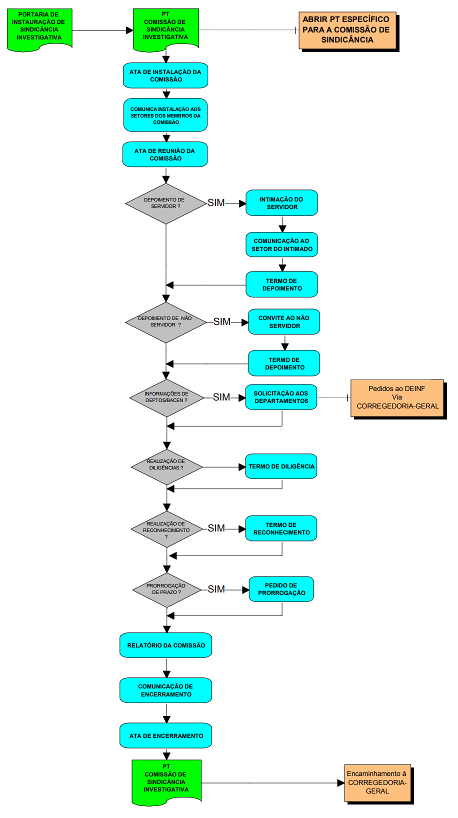
FLUXOGRAMA DE SINDICÂNCIA INVESTIGATIVA

ou acesse: http://www.cdpa.ufg.br/up/137/o/SINDIC%C3%82NCIA_-_Passo_a_Passo.png

 *PT - Protocolo

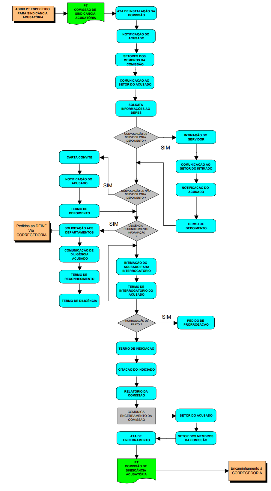
FLUXOGRAMA DE SINDICÂNCIA ACUSATÓRIA

MODELOS DE DOCUMENTOS

ROTEIRO

SINVE

MODELO

Clique para baixar

INSTRUÇÕES

Caso seu processo seja digital, após todos assinarem escaneie e faça upload no SUAP

ATO INICIAL

A1

ATA DE INSTALAÇÃO

  • Marco inicial da comissão referente ao processo.
  • Deve ser encaminhada, via e-mail, ao Gabinete da Reitoria (Este endereço de email está sendo protegido de spambots. Você precisa do JavaScript ativado para vê-lo.). 
  • Deve ser assinada por todos os membros.

ATOS INSTRUTÓRIOS

B1

NOTIFICAÇÃO ESPECIAL

  • Para Vítima ou Testemunha. 
  • SOMENTE se o objeto do processo for Assédio Moral, Assédio Sexual e Discriminação: possibilidade de acompanhamento por profissional especializado (psicólogo ou assistente social).
  • *Consultar a CAC antes de realizar este procedimento.

B2

MANDADO DE INTIMAÇÃO

  • Intimar Testemunha, Denunciante ou Investigado para depor.
  • Enviar, preferencialmente, via e-mail, solicitando confirmação de recebimento no e-mail do presidente da Comissão. Após resposta, anexá-la ao Processo.
  • - Art. 157 (Lei n° 8.112/90 – As testemunhas serão intimadas a depor mediante mandado expedido pelo presidente da comissão, devendo a segunda via, com o ciente do interessado, ser anexado aos autos).

B3

NOTIFICAÇÃO À DIREÇÃO/CHEFIA

  • Somente para depoimento de Servidor. 
  • Enviar, preferencialmente, via e-mail, solicitando confirmação de recebimento no e-mail do presidente da Comissão. Após resposta, anexá-la ao Processo.

B4

TERMO DE DEPOIMENTO

 

TERMO DEPOIMENTO POR VIDEOCONFERENCIA 

B5

TERMO DE NÃO COMPARECIMENTO

  • Conforme recomendação da CGU: “Tendo sido a testemunha regularmente intimada, na hipótese de a mesma não comparecer na data e horário aprazados, após ter-se aguardado por no mínimo trinta minutos, deve-se registrar o incidente em termo de não-comparecimento.”
  • Deve ser assinado por todos os membros.

B6

PRORROGAÇÃO

  • - Art. 21, caput (IN-CGU N° 14/2018) - O prazo para a conclusão da SINVE não excederá 60 (sessenta) dias e poderá ser prorrogado por igual período.
  • - Deve-se solicitar à CAC, via e-mail, encaminhando memorando de solicitação de prorrogação

B7

RECONDUÇÃO

  • - Art. 21, parágrafo único (IN-CGU N° 14/2018) - A comissão de SINVE poderá ser reconduzida após o encerramento de seu prazo de prorrogação, quando necessário à conclusão dos trabalhos.
  • - Deve-se solicitar à CAC, via e-mail, encaminhando memorando de solicitação de recondução.

ATOS EXCEPCIONAIS

Documentos não obrigatórios*

 

C1

ATA DE DELIBERAÇÃO

  • Em caso de tomada de decisão pela Comissão que mereça contextualização e justificativa. Deve ser assinada por todos os membros.

C2

TERMO JUNTADA DE DOCUMENTO

  • Contextualiza no processo a juntada de documento obtido pela Comissão, seja por diligência própria ou fornecido por testemunha, denunciante ou investigado.

C3

TERMO DE ACAREAÇÃO

  • Deve ser assinado por todos os membros.
  • - Art. 158 (Lei n° 8.112/90) – O depoimento será prestado oralmente e reduzido a termo, não sendo lícito à testemunha trazê-lo por escrito.
  •       § 2º. Na hipótese de depoimentos contraditórios ou que se infirmem, proceder-se-á à acareação entre os depoentes.
  • *Consultar a CAC antes de realizar este procedimento.

C4

OFÍCIO

  • - Na busca de elementos probatórios para o processo, a Comissão poderá solicitar documentos e/ou esclarecimentos a outros órgãos/autoridades.

FINALIZAÇÃO

D1

RELATÓRIO FINAL

  • Deve ser assinado por todos os membros.
  • - Art. 145 (Lei n° 8.112/90) – Da sindicância poderá resultar:
  •    I - arquivamento do processo; [...]
  •    III - instauração de processo disciplinar.
  • - Art. 165 (Lei n° 8.112/90) – Apreciada a defesa, a comissão elaborará relatório minucioso, onde resumirá as peças principais dos autos e mencionará as provas em que se baseou para formar a sua convicção.
  • - Art. 22 (IN-CGU N° 14/2018) - O relatório final da SINVE deverá ser conclusivo quanto à existência ou não de indícios de autoria e materialidade de infração disciplinar, devendo recomendar a instauração do procedimento disciplinar cabível ou o arquivamento, conforme o caso.

 Fonte:http://www.cdpa.ufg.br/

  

Fim do conteúdo da página